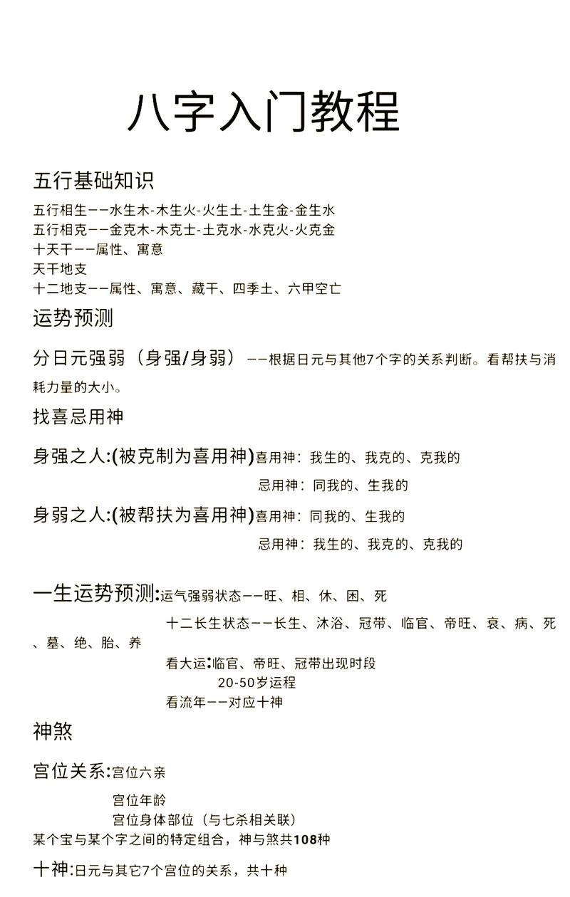
站在2026年丙午马年的门槛上,回望上下五千年的文明,八字算命这门学问,绝非街头巷尾随口胡诌的迷信,它更像是一套严密的“人生大数据系统”、我们常说的“八字”,学术名称叫“四柱预测学”、简单讲,就是一个孩子呱呱坠地的那一刻,宇宙间的星辰磁场、五行气息(金、木、水、火、土)对他身体和神魂的一次瞬间“曝光”。
这一瞬间的时空坐标,被老祖宗用天干(甲、乙、丙、丁、戊、己、庚、辛、壬、癸)和地支(子、丑、寅、卯、辰、巳、午、未、申、酉、戌、亥)记录下来、年、月、日、时四根柱子,每柱两个字,合起来就是八个字、这八个字,就是你生命最初的源代码,决定了你这台“生物电脑”的硬件配置:你的耐力、你的智商、你的性格底色,以及你与生俱来的资源多寡。
干支密码:构建人生的四根支柱
研究八字,第一步要搞清楚这四根柱子的分工、年柱代表的是祖辈、根基和人生的远期影响,就像一棵大树的根、月柱代表父母宫、兄弟姊妹,也是一个人受社会环境、职场氛围影响最深的地方,被视作“提纲”,决定了整个人生格局的冷暖、日柱的日干,也就是“日主”或“日元”,代表你本人、日支则是你的配偶宫,决定了你最亲密的感情关系和内心世界、最后是时柱,象征子女、晚年以及事业的最终归宿。
当我们把这八个字符排开,看到的不是静止的文字,而是一场流动的化学反应、天干地支之间存在着刑、冲、克、害、合、化、比如,2026年是丙午年,对于八字中本来就火旺的人来说,这叫“烈火烹油”,可能代表事业的极致爆发,也可能暗示身体的燥热不安、而对于八字缺火的人,这一年可能就是久旱逢甘霖、这种微妙的平衡,才是八字算命的核心魅力所在。
五行消长:生命平衡的艺术
八字算命的逻辑基石是五行、古人认为宇宙万物都逃不出金、木、水、火、土这五种能量的生克循环、在命盘里,我们追求的是“中和”、一个完美的八字,五行流转有情,没有哪一种能量过度缺失或过度淤塞。
现实中大部分人的八字都是失衡的、有人木气极旺,性格仁慈却固执,容易在感情中受伤;有人金气过重,为人干练果敢,却难免杀伐气太重,克妻克财、算命的意思,其实是寻找那个平衡点、行内话叫“用神”,就是那个能把你偏斜的生命天平扶正的关键元素、如果你的八字水多火熄,那么“木”就是你的救星,因为木能泄水并生火,让整盘棋活起来、找准了用神,你就能在选择职业、居住地、甚至穿衣颜色时,有意识地去补足这种能量。
十神体系:人际关系与社会角色的缩影
如果说五行是物理基础,那么“十神”就是八字里的社会学、通过日元与其他七个字的关系,演化出了比肩、劫财、食神、伤官、偏财、正财、七杀、正官、偏印、正印这十种角色。
这些角色勾勒出了你人生剧本里的所有社交关系、正财代表辛勤劳作所得,偏财代表横财、投机;正官代表公职、名誉、丈夫,七杀代表权力、压力、情人;正印代表学术、母亲、房子,伤官代表才华、狂傲、克官。
一个伤官配印的格局,往往预示着此人是高级知识分子或艺术家,因为才华(伤官)得到了约束与升华(印绶)、一个财多身弱的人,虽然满地是钱,却因为自己这台“机器”功率不够,往往只能看着机会溜走,或者因为钱财而招致祸端、读懂十神,就是读懂了你在社会关系网中的定位。
大运流年:时间的律动与机遇的窗口
八字定格了“命”,而大运和流年则组成了“运”、老话讲“命好不如运好”,这话不假、八字只是你这辆车的品牌和性能,大运则是你人生每十年一段的路况、有人是法拉利,却走在泥泞的山路上(走忌神大运),空有动力施展不开;有人是普通家用车,却正好开上了平坦的高速公路(走用神大运),也能意气风发。
流年则是每一年的具体天气、2026丙午年,火旺至极、在八字命理中,火主礼,主文明,也主迅猛的变化、这一年,对于那些八字里需要火来暖局、需要火来克金的人,将是改天换地的转折期、大运与流年的交互作用,产生了一个个“窗口期”、算命的真谛,是让你在运势低迷时蛰伏读书、固本培元,在运势高峰时顺势而为、全力出击。
2026丙午年展望:火旺之年的生存之道
站在专业角度看,2026丙午年属于离火九运的深水区、丙火为太阳之火,午火为地支之阳极,双火重叠、这种年份,社会情绪容易浮躁,金融市场可能出现剧烈波动,科技、文化、能源领域则会迎来井喷式的发展。
从生肖角度来看,属鼠的人今年冲太岁,子午冲是水火不容之势,生活中会有较大的变动,建议以静制动、属马的人则是值太岁(本命年),又是午午自刑,心理压力和自我纠结会增多,凡事不可钻牛角尖、属羊、属虎、属狗的人,因为与流年地支有合,运势相对平顺,适合在事业上大步流星。
对于普通人来说,2026年是“快节奏”的一年、如果你的八字日元是壬水或癸水,这一年财星极旺,赚钱的机会多,但也容易因为火多水干而导致身体疲惫,甚至诱发心血管方面的问题、这种对未来趋势的预判,就是八字算命对现代生活的指导意义。
命与运:宿命论还是方法论?
很多人对八字算命有误解,认为这是一种消极的宿命论、其实,正统的命理师从不主张死守命运、八字告诉你的是“因果”和“趋势”。
知命,是为了“造命”、如果你知道自己八字里带“墙外桃花”,容易有感情纠纷,那么在日常生活中就要刻意与异性保持距离,增强自律、如果你知道自己八字里“枭神夺食”,性格容易阴郁、想太多,那就多参加社交活动,多接触阳光、这就像看天气预报,明天有雨,预报并不能阻止下雨,但它能提醒你带伞,从而让你不被淋湿、八字算命本质上是一门“管理预期”和“优化决策”的学问。
实操视角:如何看懂一份八字命盘
面对一张复杂的命盘,内行人看的是“气象”。
一看寒暖燥湿、出生在农历三四五月的人,火气渐旺,如果八字里一点水都没有,这叫“局燥”,为人做事容易偏激,晚年身体也容易出状况、出生在冬月的人,冰天雪地,如果八字里没火,这叫“局寒”,一辈子郁郁不得志,缺乏生命的热情。
二看格局高低、格局不是看钱多少,而是看能量是否纯粹、清纯的格局,比如“官印相生”、“食神生财”,人生轨迹往往清晰,阻力小、浑浊的格局,比如“枭印夺食”、“财多破印”,人生则充满了纠葛和内耗。
三看神煞点缀、虽然神煞是辅助,但也有参考价值、带“天乙贵人”的人,危难时刻总有人拉一把;带“华盖”的人,有艺术天赋,但容易孤独;带“羊刃”的人,性格刚强,但也容易有外伤、这些细节叠加在一起,才构成了一个鲜活的人。
八字与现代生活的交织
在这个人工智能和虚拟现实并行的2026年,为什么我们还需要这种古老的分析方式?因为无论技术如何迭代,人性、欲望、恐惧以及对未知的探索欲从未改变、八字算命提供了一个独特的视角,让我们在快节奏的赛博时代,能静下心来审视自己的内心世界和原生能量。
在职业选择上,八字能提供明确的方向、一个木火通明的人,在传媒、教育、设计等灵动感强的行业会如鱼得水;而一个土金厚重的人,在金融、建筑、管理等强调稳重和规则的领域更容易建功立业、这种“因材施教”式的自我规划,比盲目跟风考公或创业要高效得多。
在婚姻决策上,合婚不仅仅是看属相合不合,更深层的是看两人的五行是否互补、一个火旺的人找一个水旺的人,能互相中和焦虑与冷漠;一个身强需要克泄的人,找一个能消耗自己多余能量的人,感情会更稳固、这种基于能量守恒的匹配方式,在现代婚姻危机频发的背景下,具有极高的实操价值。
深论地支藏干:隐藏的人格真相
很多初学者只看天干地支的表面,其实地支里的“藏干”才是真实的人格侧写、以2026丙午年为例,地支“午”中藏有“丁火”和“己土”、这意味着在这一年的热烈氛围下,还隐藏着一种务实、收敛、甚至是保守的土性力量。
每个人的地支都像一个盲盒,里面藏着不为人知的潜意识、一个表面上正襟危坐(正官见长)的人,地支里如果藏着厚重的伤官,他的骨子里其实极度叛逆,只是一直在压抑、当流年大运冲开这个地支时,这种隐藏的人格就会爆发,导致人生轨迹的剧变、算命的意思,很大程度上就是帮你发现那个“潜伏的自己”。
空亡与神煞:命理中的变数与彩蛋
在八字的精密推演中,还有两个绕不开的概念:空亡和神煞、所谓空亡,就是时间与空间的“不匹配”、当你命局中某个关键的五行落入空亡,意味着那个维度的力量变得虚无、难以捉摸、如果是财星落空,可能一生求财如水中捞月;如果是官星落空,则可能在权力的边缘游走却始终无法进入核心。
神煞则是命理中的“彩蛋”、除了前文提到的天乙贵人,还有像“文昌贵人”主聪明好学,“将星”主领导力,“驿马”主奔波变动、2026丙午年,对于属虎、属狗、属马的人来说,流年自带将星,意味着这一年在职场中极易获得话语权,是升迁转职的绝佳时机、这些神煞虽然不能决定生死,却能给人生增添不少细节上的注脚。
命理学的道德边界:克与救

算命大师在批命时,最忌讳的是“铁口直断”且不给生路、真正的八字学问,讲究的是“克中有生,救应为上”。
比如看到一个人八字中“群比夺财”,预示着由于朋友拖累或盲目投资会导致破财、作为命理师,意义不在于恐吓他,而在于告诉他如何规避:可以通过主动购买固定资产、减少合作、甚至通过捐款来先行“破财”,这叫“动变应灾”。
又如遇到“伤官见官”,这意味着此人容易招惹官非口舌、这种时候,就要引导他去学习、去进修,用“印”的力量来化解伤官的戾气、八字算命,说到底是给困顿中的人提供一套应对风险的策略。
关于五行平衡的日常应用
在2026年火气旺盛的大环境下,如何在日常生活中利用八字原理进行调节?如果你的八字忌火,那么在居家布局中,应尽量避免过多的红色和尖锐的装饰,多用蓝色、黑色或绿色的色调来压制火性、在饮食上,多吃清淡、滋阴的食物,避开过度辛辣和油炸,这也是命理在生活化的延伸。
如果你的八字喜火,那么2026年就是你的“主场”、你可以大胆地去追求那个看似遥不可及的目标,在社交中展现自己的热情和感染力、佩戴红色饰品或在南方办公,都能起到锦上添花的效果、这种针对个体差异的精准指导,是千篇一律的成功学无法比拟的。
八字算命的逻辑深度:干支合化的玄机
八字中最高深的部部分之一,莫过于干支的合化、甲己合化土,乙庚合化金,丙辛合化水,丁壬合化木,戊癸合化火、这些合化不是必然发生的,它需要特定的月令(季节)支持。
当你命局中的两个元素相遇并合化时,你的性格和命运会发生质变、比如一个原本性格孤傲的人(辛金),在遇到丙火流年时,如果化水成功,他可能会突然变得柔情似水,变得圆滑世故、2026年是丙火年份,对于八字中带“辛”的人来说,这一年是“合”的一年,代表着新的合作、新的感情,或者是内心世界的重塑、读懂这种化学反应,才能真正看透命运的转折。
后的思考:算命的终极目的是什么?
当我们深入探讨八字算命的意思,我们会发现它其实是在探讨“人和时间的关系”、我们每个人都是时间的产物,受着天体运行的律动影响。
算命不是为了让我们向命运低头,而是为了让我们在了解自己的局限性后,依然能够勇敢地去争取那份属于自己的精彩、它让我们在得志时不狂妄,因为知道运势总有起伏;在失意时不颓废,因为知道明天的太阳(丙火)总会升起。
在2026年这个充满变动与激情的时代,八字算命更像是一座灯塔、它不一定能帮你直接跳过苦难,但它能告诉你风暴何时结束,以及在风暴中如何守住你那颗并不宁静的心、了解八字,就是了解宇宙与你之间的那份契约,从而让你在这个纷繁复杂的世界里,活得更加笃定、更加通透。
这种对生命纹理的细致打磨,对未来轨迹的深邃洞察,正是八字算命历经千年而不衰的根本原因、它用最朴素的干支符号,书写了最宏大的人生篇章、无论时代如何变迁,这种探索自我、预判未来的智慧,永远是人类最宝贵的精神财富。
从2026丙午年看八字中的“调侯”
命理学中有一个非常人性化的概念叫“调侯”、它认为,一个人即使格局再好,如果生活环境极其恶劣(过寒或过燥),也是难以舒展的。
2026年的丙午火,对大多数人来说,起到的是“暖”和“燥”的作用、对于出生在冬天(亥、子、丑月)的人,这叫“调侯到位”,意味着在精神层面会感到前所未有的舒畅,那种压抑已久的感觉会一扫而空、而对于出生在夏天(巳、午、未月)的人,则是“火上浇油”,容易心浮气躁、判断失误。
这时候,算命的意义就在于提醒你:寒命人要借势而起,热命人要功成身退、这种根据时令调整步调的生存智慧,体现了天人合一的高度哲学、八字不是死的,它是活的能量博弈,是在波动的时空中寻找动态平衡的过程。
关于“命带神煞”的现代解读
在八字预测中,神煞往往被赋予了神秘的色彩、但在现代命理师眼中,神煞更像是某种性格基因的表达。
比如“红艳煞”,并不是说这辈子注定风流,而是说明此人天生有一种迷人的气质,容易吸引异性的关注、在自媒体时代,这种“神煞”反而是一种巨大的优势,代表着自带流量和观众缘。
再比如“孤辰寡宿”,传统认为克妻克夫,但在现代看来,这往往代表一个人独立性强,更适合在研究、创作领域深耕,不依赖他人也能活得精彩。
在2026年,如果你的流年带了“金舆”,这可能意味着你有购置新车、迁入豪宅的喜事、如果带了“血刃”,则要提醒你在驾驶和户外运动中多加小心、这些基于概率和象义的推断,为我们提供了极其细致的生活指引。
八字中“财官印”的动态转换
一个人的八字不是孤立存在的,它随着岁月的流逝在不断地转换角色。
你在某个大运走财星,你追求的是财富和物质;到了下一个大运走印星,你可能突然看淡了名利,转而去追求内心的平静和学术的成就、2026年,流年天干丙火是财、是官还是印,取决于你的日干是什么。
对于庚金日主来说,丙火是“七杀”,意味着这一年压力极大,但也代表着权力的晋升和事业的突破、对于壬水日主来说,丙火是“偏财”,预示着会有意外的横财机会,但也要防范财来财去、这种动态的观察视角,让我们明白人生没有恒久的巅峰,也没有永恒的谷底。
命理深度:地支冲合对现实生活的折射
2026年的“午”火,会与八字中的某些地支产生剧烈反应。
如果你八字中有“子”(水),那么就会发生子午冲、冲,代表动荡、奔波、冲突、这可能是地点的变动,也可能是职位的调整,甚至是感情关系的破裂、但冲并不一定是坏事,老话讲“逢冲则发”,如果你的八字结构需要这种冲击来打破僵局,那么冲就是进步的动力。
如果你八字中有“寅”(木)或“戌”(土),则会与流年的午火组成“寅午戌三合火局”、合,代表凝聚、合作、稳固、这意味着在2026年,你容易得到贵人的扶持,或者达成某种长期的战略联盟。
这种冲合关系的推演,让我们在面对生活突发事件时,能够更冷静地看到其背后的逻辑,从而做出更理性的反应。
如何利用八字思维应对2026年的挑战
既然2026是一个火旺之年,我们在做决策时就要顺应这种“火性”、火主快、主散、主虚。
在商业策略上,这一年适合品牌推广、虚构内容的创作、以及虚拟经济的深入探索、如果你依然坚持传统的、沉重的资产运作,可能会感到阻力巨大。
在人际关系上,火主礼、丙午年特别讲究体面和礼节、在与人打交道时,多一分尊重和礼貌,能化解掉很多不必要的麻烦。
由于火克金,金代表法律和规则,在火旺的年份,法律法规可能会迎来密集的修订和更新,作为社会成员,我们要敏锐地察觉到这种制度环境的变化,守法经营,规避风险。
八字算命,最终给到我们的是一种“上帝视角”、它让我们跳出当下的焦虑,从更宏大的时间尺度去观察自己、它告诉我们,每一个坎坷都有其存在的意义,每一段光辉也都有其谢幕的时刻、读懂了八字,就读懂了中国文化中那种顺应天时、安身立命的最高境界、在这个2026年,愿每个人都能通过这组神秘的字符,找到属于自己的那份安宁与力量。